Issue #11: The Genetic Trade
A web of bacterial swapping.
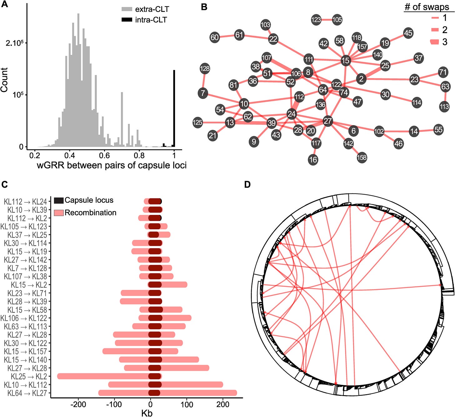
Today, we look at the underground economy of one of the world's most resilient pathogens, Klebsiella pneumoniae. This bacterium doesn't just pass on its traits to its offspring; it trades them like currency. This figure is a masterclass in network aesthetics, turning the chaotic process of horizontal gene transfer into a structured, celestial-like map of genetic movement.
“When I woke up just after dawn on September 28, 1928, I certainly didn’t plan to revolutionize all medicine by discovering the world’s first antibiotic, or bacteria killer, ... But I guess that was exactly what I did.”
Alexander Fleming

The allure of this figure lies in its diverse visual vocabulary. In panel B, the network of swaps looks like a constellation of dark planets connected by glowing red arteries. Each line represents a “CLT swap”, a moment where a bacterium traded its outer capsule type for another to evade the immune system or viruses. The transition to panel D is where the “deco” truly shines. Here, the circular Kpn tree acts as a boundary for a series of elegant, sweeping red arcs. These lines aren’t just art; they are “putative donor-recipient pairs,” showing exactly how genetic information leaps across branches of the evolutionary tree. It is a stunning visual representation of a biological bypass, proving that evolution isn’t just a vertical ladder, it’s a vibrant, interconnected web.
Know a figure that belongs in this gallery? We’re always looking for the next masterpiece: send us your recommendations.
If you enjoyed today’s view, why not share the beauty? Forward this to a friend or Subscribe here to ensure you never miss a dose of peer-reviewed eye candy.
Stay hungry and stay foolish,
Giulio


